您当前所在位置:主页  > 政策法规 > 【北京市住建委】开展2024年建筑节能与建筑材料使用管理专项检查

【北京市住建委】开展2024年建筑节能与建筑材料使用管理专项检查

来源:北京市建设工程物资协会|发布时间:2024/5/22 11:03:51| 浏览次数:

图片

京建发〔2024〕172号

各有关单位:

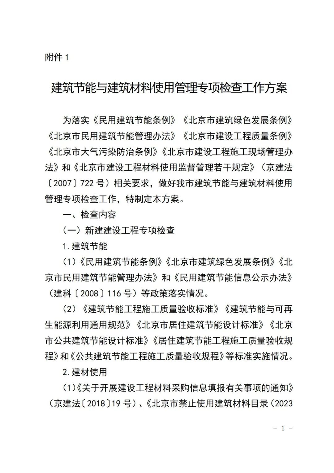
  为加强本市建筑节能与建筑材料使用管理,市住房城乡建设委定于2024年5月起对本市办理施工许可证的在施房屋建筑和市政基础设施工程、预拌混凝土生产企业开展建筑节能与建筑材料使用管理专项检查,检查要求及安排详见附件。请各单位认真做好自查及迎检工作。

  特此通知。

图片

图片

图片

图片

图片

图片

图片

图片

图片

图片

图片

图片

图片

图片

图片

图片

图片

图片

图片

北京市住房和城乡建设委员会

  2024年5月14日       

  (联系人:刘亚运;联系电话:010-55598601;邮箱:sjzjnjcglzx@zjw.beijing.gov.cn)



Copyright © 2021 北京市建设工程物资协会 版权所有 备案号:京ICP备09021320号-5
地址:北京市西城区黄寺大街24号院明湖大厦A525 邮箱:china_wzxh@163.com
 
QQ在线咨询
咨询电话
13331117816