工信厅联运行〔2024〕25号
各省、自治区、直辖市及计划单列市、新疆生产建设兵团工业和信息化、交通运输、商务主管部门:
为贯彻落实《国务院办公厅关于积极推进供应链创新与应用的指导意见》、《“十四五”现代物流发展规划》等部署要求,加快实施制造业供应链提升工程,推动现代供应链体系深度嵌入制造业产业链,工业和信息化部、交通运输部、商务部组织编制了《制造业企业供应链管理水平提升指南(试行)》,现印发给你们。
各单位要强化宣传解读,推动企业组织实施,并进一步加强与技术改造、标准制修订、企业经营管理人才培训、试点示范等政策协同,完善供应链管理服务支撑和保障措施,多措并举提升制造业企业供应链管理水平。
工业和信息化部办公厅
交通运输部办公厅
商务部办公厅
2024年5月7日
近日,为加快实施制造业供应链提升工程,推动现代供应链体系深度嵌入制造业产业链,工业和信息化部会同交通运输部、商务部印发了《制造业企业供应链管理水平提升指南(试行)》(以下简称《指南》)。为更好理解和实施《指南》,现解读如下:
一、《指南》出台的背景?
党中央、国务院高度重视产业链供应链工作。习近平总书记多次指出,要优化和稳定产业链、供应链,维护全球产业链供应链韧性和稳定是推动世界经济发展的重要保障,并强调产业链、供应链在关键时刻不能掉链子,这是大国经济必须具备的重要特征。党的二十大报告明确提出,要着力提升产业链供应链韧性和安全水平。国务院要求积极推进供应链创新与应用,促进制造协同化、服务化、智能化,推动健全制造业供应链服务体系。
近年来,工业和信息化部会同有关部门聚焦供应链标准化、数字化、绿色化等领域,强化供应链标准体系建设,积极推动提升制造业企业供应链管理水平,取得积极成效。同时也要看到,目前国内大多数制造业企业供应链管理仍处于起步阶段,尚缺乏系统性政策引导,仍需提高现代供应链创新发展理念认识,完善标准制度体系建设等,以适应高质量发展需要。
当前,新一轮科技革命和产业变革方兴未艾,数字经济和实体经济、现代服务业和先进制造业加快深度融合,制造业高质量发展处于关键阶段。企业是推动制造业高质量发展的主体,高效安全的供应链是企业高质量发展的重要保障。针对制造业企业供应链管理短板弱项,通过制定《指南》并指导各地工业和信息化、交通运输、商务部门和有关管理服务机构组织实施,有利于凝聚各方力量,助力制造业企业提升供应链管理水平,进而对优化企业生产经营、提质增效和增强产业韧性水平发挥积极作用。
二、《指南》的适用范围及对象是什么?
《指南》的适用范围及对象包括三个方面:一是制造业企业,旨在引导制造业企业明确提升供应链管理水平的总体要求和重点方向,企业可结合自身实际情况,因"企"制宜,从战略高度出发,制定企业供应链发展战略和供应链全局优化提升实施方案;二是行业协会、招投标服务机构、供应链解决方案服务商、平台企业等,旨在引导各类社会机构在助力制造业企业供应链管理水平提升中发挥积极作用;三是地方各级主管部门,旨在完善对制造业企业供应链管理水平提升的政策保障和支撑环境,强化组织实施。
三、《指南》引导制造业企业提升供应链管理水平的主要方向是什么?
《指南》以推进制造业高端化、智能化、绿色化发展为导向,从6个方向引导制造业企业提升供应链管理水平。
一是加强企业供应链多维协同。明确供应链多维协同的主要内涵,提出积极构建高效协作组织、着力推进业务流程高效协同、全面促进要素资源共享共用、协同创新提升制造水平等4条具体措施。
二是实现企业供应链管理精益化。明确精益供应链的主要内容,提出消除供应链各环节浪费、推动供应链全链条流程优化、健全标准化供应链体系等3条具体措施。
三是加快企业供应链数字化转型。明确供应链数字化的主要内涵,提出制定有效的供应链数字化策略、加强供应链管理系统建设、提高供应链数字化运用能力等3条具体措施。
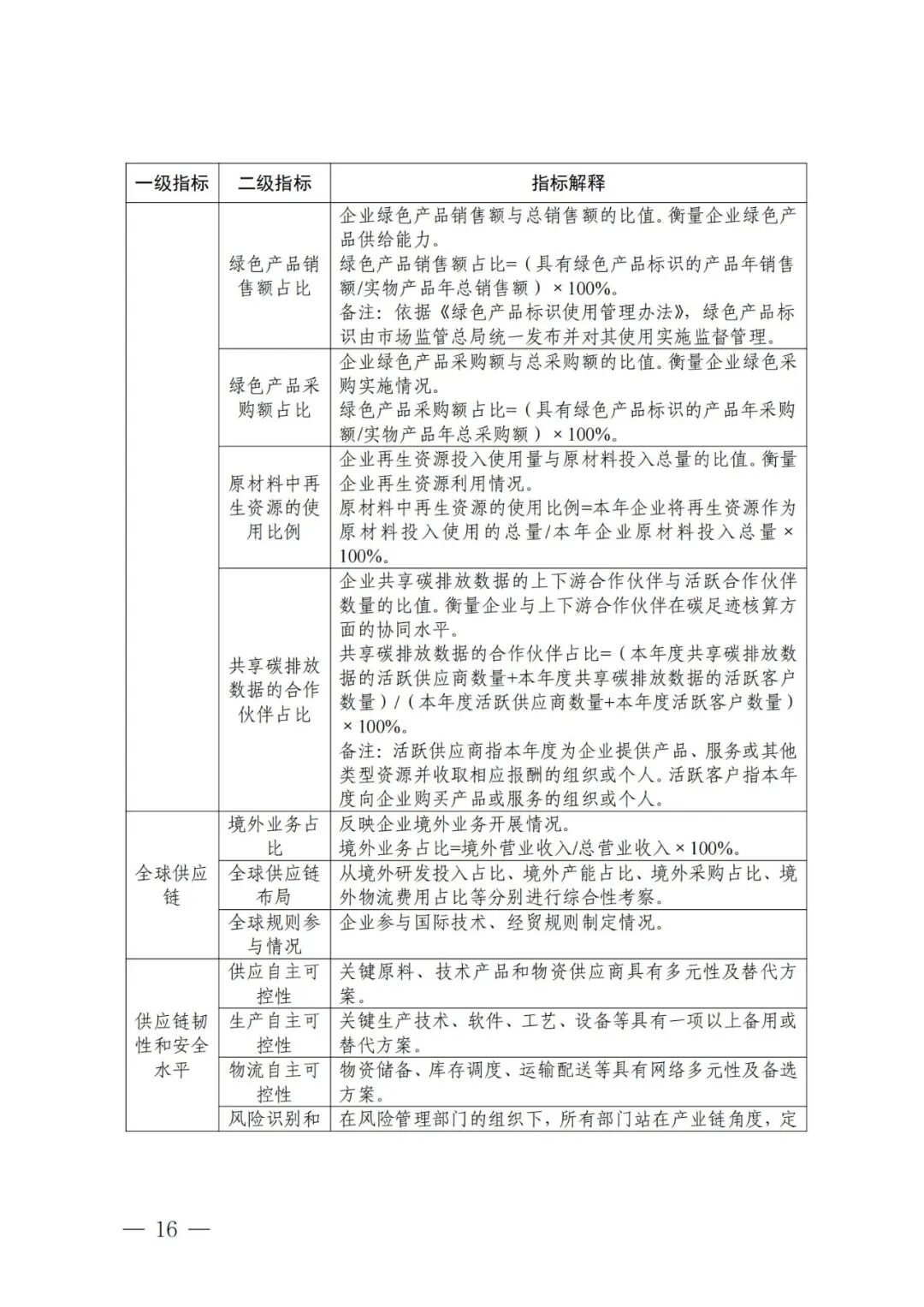
四是健全企业绿色供应链体系。明确绿色供应链的主要内涵,提出大力推动绿色供应链设计、积极开展绿色采购、深入推进清洁生产、开展产品碳足迹核算等4条具体措施。
五是构建企业全球供应链网络。明确全球供应链的主要内涵,提出有序融入全球供应链网络、共建共享国际物流基础设施、提高全球供应链协调能力等3条具体措施。
六是提升企业供应链韧性和安全水平。明确供应链韧性和安全的主要内涵,提出强化风险预警和应对准备、完善供应商风险管理体系、多元化物流运输网络、构建主动有为的供应链风控文化等4条具体措施。
同时,《指南》还制定了制造业企业供应链管理水平参考指标体系,供企业实践中参考。
四、《指南》如何服务和保障制造业企业提升供应链管理水平?
《指南》引导社会机构从3个方面加强供应链管理服务支撑:一是强化咨询服务支撑,鼓励构建制造业产业链供应链信息库、产品库、专家库;二是强化标准服务支撑,鼓励加强标准宣贯、应用服务和实施效果评估;三是强化人才服务支撑,鼓励实现产教融合、科教融汇,培养知识型、技能型、创新型的供应链管理人才。
同时,提出从政府层面牵头建立3条保障措施:一是加强组织实施,构建“政产学研”一体化的工作协同推进机制;二是加强供需链接,强化跨区域、跨领域供应链信息共享交流;三是加强标杆引领,构建不同领域的供应链管理典型案例遴选体系。
