您当前所在位置:主页  > 行业资讯 > 北京市住建委印发北京市“十四五”时期建筑业发展规划

北京市住建委印发北京市“十四五”时期建筑业发展规划

来源:北京市建设工程物资协会|发布时间:2022/8/31 14:32:43| 浏览次数:

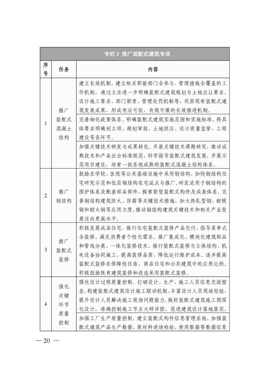
图片

京建发〔2022〕309号

各区住房城乡建设委,东城、西城、石景山区住房城市建设委,经济技术开发区开发建设局,各集团、总公司,各有关单位:

  现将《北京市“十四五”时期建筑业发展规划》印发给你们,请认真贯彻落实。

  特此通知。

  附件:北京市“十四五”时期建筑业发展规划稿.pdf

北京市住房和城乡建设委员会

2022年8月18日


图片

图片

图片

图片

图片

图片

图片

图片

图片

图片

图片

图片

图片

图片

图片

图片

图片

图片

图片

图片

图片

图片

图片

图片

图片

图片

图片

提示:规划完整版请点击链接http://zjw.beijing.gov.cn/bjjs/xxgk/ghjh/325907958/index.shtml


Copyright © 2021 北京市建设工程物资协会 版权所有 备案号:京ICP备09021320号-5
地址:北京市西城区黄寺大街24号院明湖大厦A525 邮箱:china_wzxh@163.com
 
QQ在线咨询
咨询电话
13331117816