您当前所在位置:主页  > 行业资讯 > 【北京市地方标准】《预制混凝土构件质量控制标准》公开征求意见

【北京市地方标准】《预制混凝土构件质量控制标准》公开征求意见

来源:北京市建设工程物资协会|发布时间:2025/2/19 14:43:58| 浏览次数:
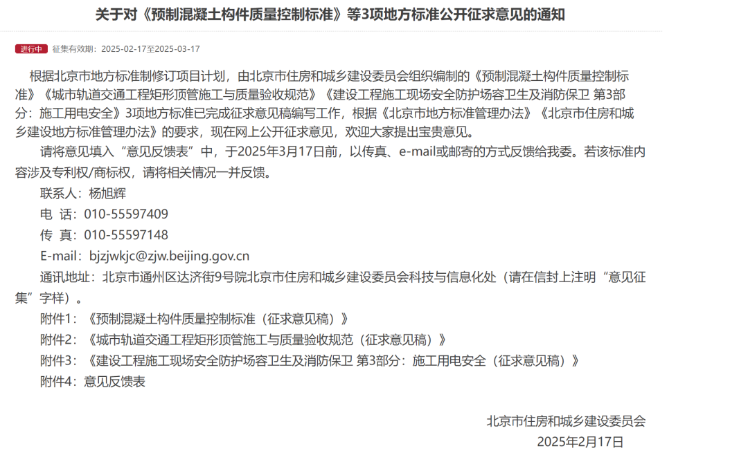
  2月17日,北京市住建委官网对外发布通知,《预制混凝土构件质量控制标准》等三项北京市地方标准公开征集意见,对外发文如下:

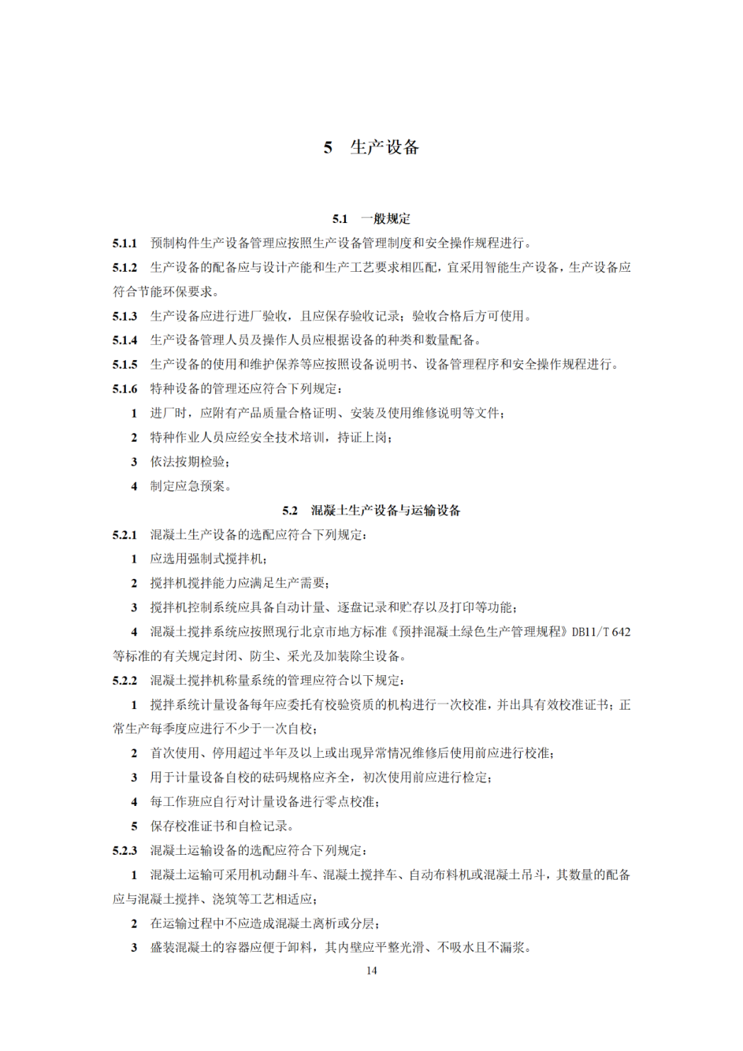
图片

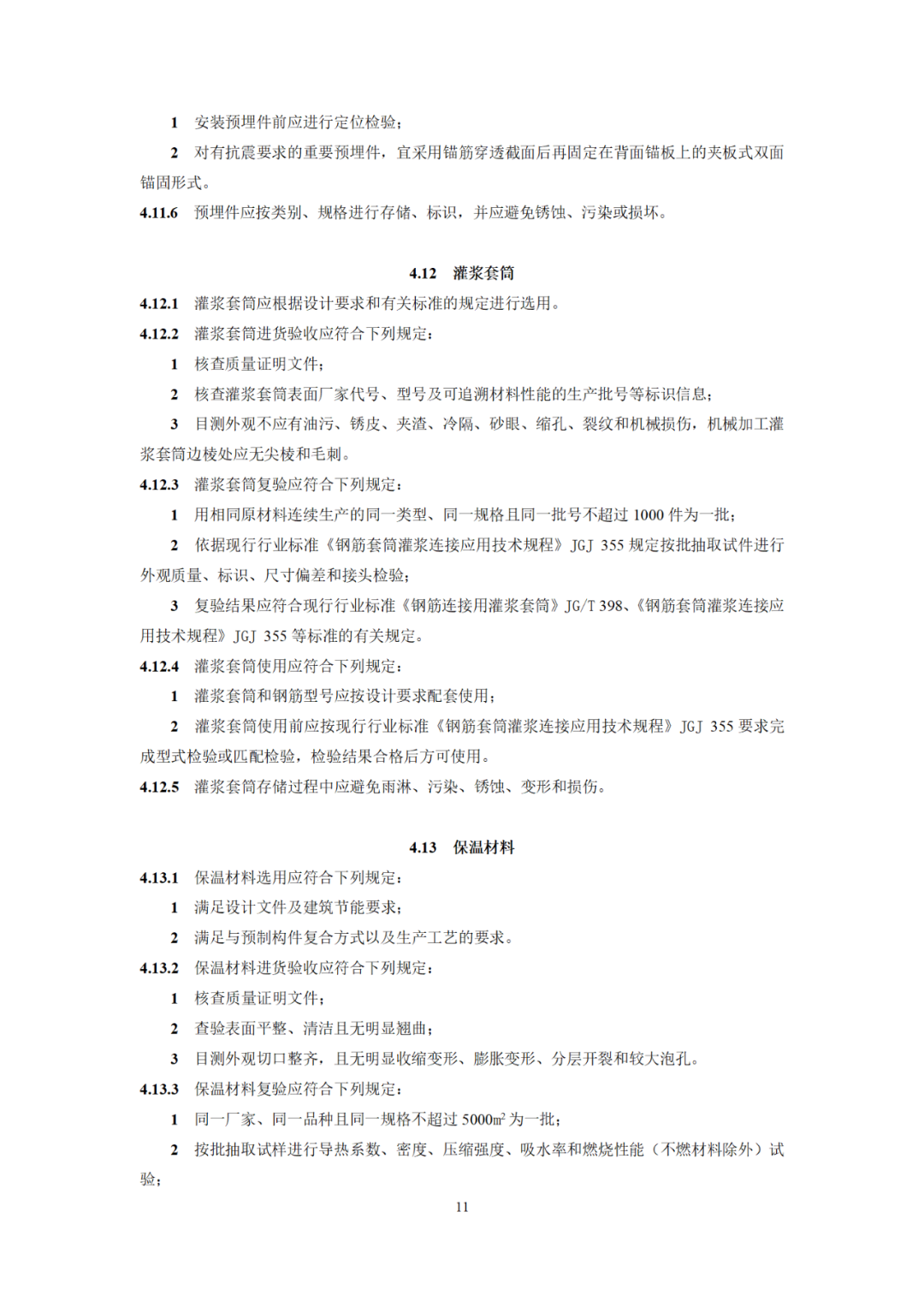
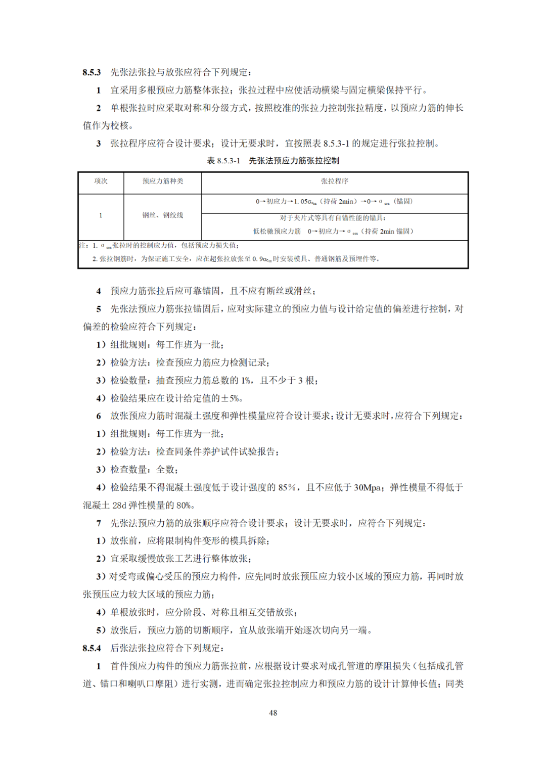
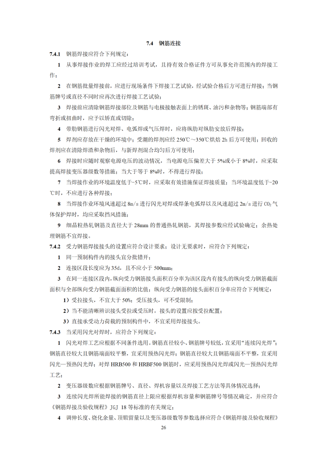
  现将《预制混凝土构件质量控制标准(征求意见稿)》原文发给大家,请按照委里发文提出您的宝贵意见!

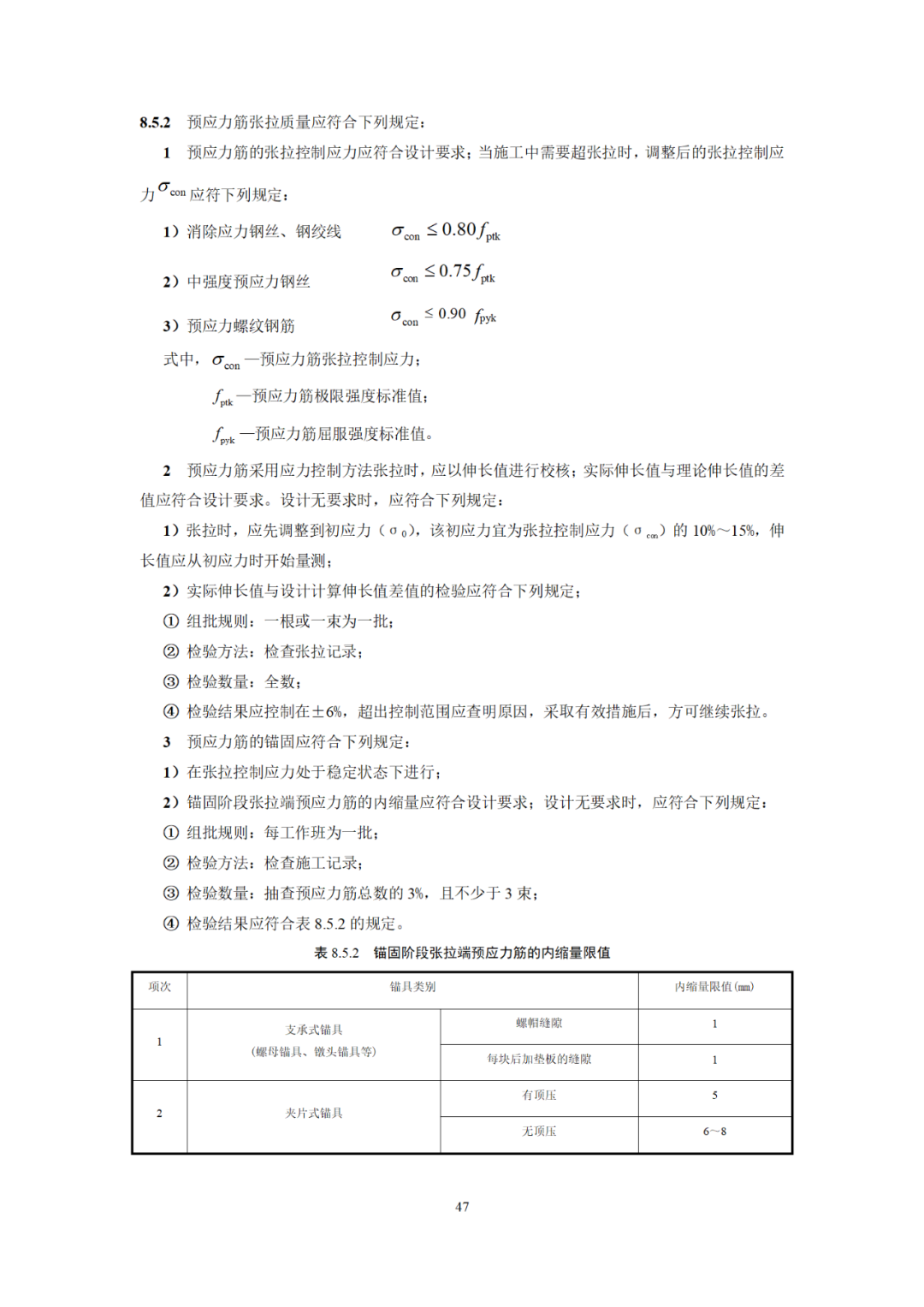
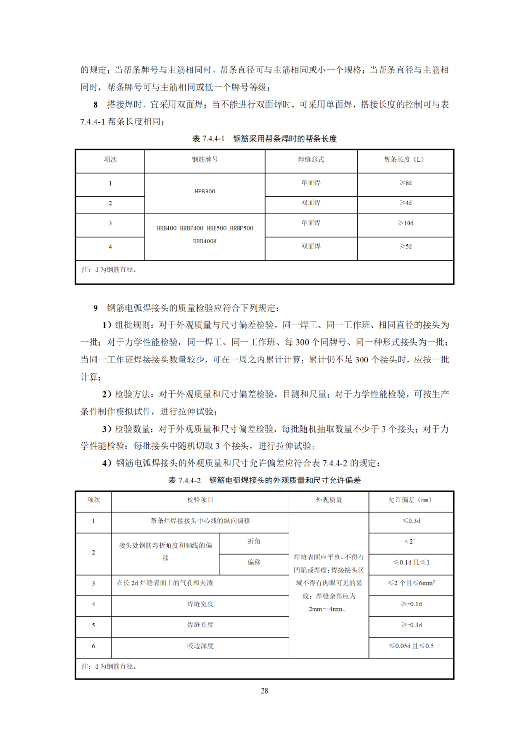
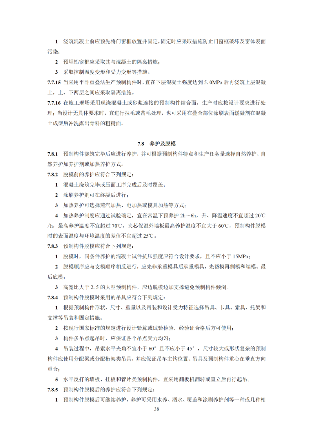
图片

图片

图片

图片

图片

图片

图片

图片

图片

图片

图片

图片

图片

图片

图片

图片

图片

图片

图片

图片

图片

图片

图片

图片

图片

图片

图片

图片

图片

图片

图片

图片

图片

图片

图片

图片

图片

图片

图片

图片

图片

图片

图片

图片

图片

图片

图片

图片

图片

图片

图片

图片

图片

图片

图片

图片

图片

图片

图片

图片

图片

图片

图片

图片

图片

图片

图片

图片

图片

图片

图片

图片

图片

图片

图片

图片

图片

图片

图片

图片

图片

图片

图片

图片

图片

图片

图片

图片

图片

图片

图片

图片

图片

图片



Copyright © 2021 北京市建设工程物资协会 版权所有 备案号:京ICP备09021320号-5
地址:北京市西城区黄寺大街24号院明湖大厦A525 邮箱:china_wzxh@163.com
 
QQ在线咨询
咨询电话
13331117816