根据《关于印发2023年工程建设规范标准编制及相关工作计划的通知》(建标函〔2023〕42号),我部组织中国建筑科学研究院有限公司等单位修订了国家标准《混凝土外加剂应用技术规范》(见附件)。现向社会公开征求意见。有关单位和公众可通过以下途径和方式提出反馈意见:
1.电子邮箱:BMTIC@cabrtech.com。
2.通信地址:北京市朝阳区北三环东路30号中国建筑科学研究院C座18层,邮编:100013。
意见反馈截止时间为2024年12月13日。
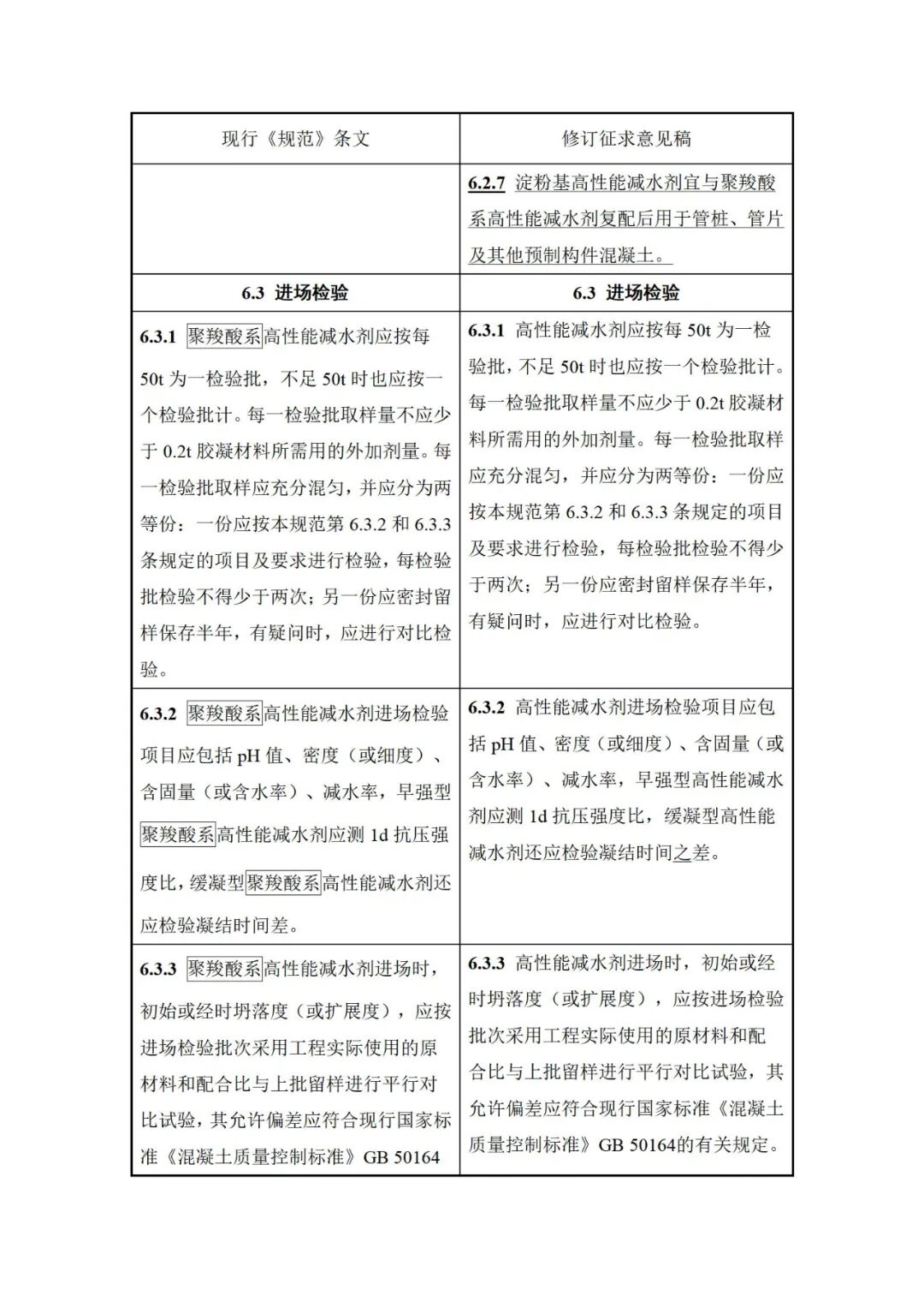
附件:《混凝土外加剂应用技术规范》(局部修订征求意见稿)
住房城乡建设部办公厅
2024年11月13日
